ค้นหาทุกอย่างในเว็บครูบ้านนอก :
ชุมชนครู บุคลากรทางการศึกษา และนักเรียน แหล่งความรู้สำหรับครู นักเรียน ข่าวการศึกษา ห้องสมุดความรู้ทุกกลุ่มสาระการเรียนรู้ และความรู้ทั่วไป เผยแพร่ผลงานวิชาการ ที่นี่


Advertisement

ข่าวการศึกษา     ความรู้ทั่วไป     งานราชการ/รัฐวิสาหกิจ/บริการสังคมบทความการศึกษา  ▶ ข่าว/บทความ ▶ หน้าแรก

การศึกษาไทย กระบวนทัศน์ที่หลงทาง


บทความการศึกษา 30 ธ.ค. 2560 เวลา 08:51 น.

19,922

views
Advertisement

การศึกษาไทย กระบวนทัศน์ที่หลงทาง

การศึกษาไทย กระบวนทัศน์ที่หลงทาง

ผู้เขียน ศ.ดร.สมพงษ์ จิตระดับ สุอังคะวาทิน

หากพูดถึงการศึกษาของประเทศไทยที่ผ่านมา เรามักจะมีข้อคำถามที่เราแทบจะหาคำตอบไม่ได้สักครั้ง หรือเป็นข้อคำถามที่หาคำตอบได้ยาก ข้อคำถามที่ว่านั้น คือ

– ประเทศไทยมีอุดมการณ์การจัดการศึกษาเพื่ออะไรและจัดการการศึกษาอย่างไร
– เราจัดการการศึกษาเพื่อตอบโจทย์ใคร เราเน้นที่ตัวเด็กเป็นสำคัญจริงหรือไม่
– วิธีการคิดของคนที่มีส่วนเกี่ยวข้องกับการกำหนดนโยบาย รวมทั้งทิศทางของประเทศในเรื่องต่าง ๆ อยู่ภายใต้ทุนนิยมแข่งขัน เศรษฐกิจตลาดแรงงาน การสร้างผลผลิตเพิ่มขึ้น การศึกษามาถูกทางหรือไม่
– ความเหลื่อมล้ำทางการศึกษา ความแตกต่างระหว่างเมืองกับชนบท เกิดจากหลักหลักสูตร การเรียนรู้ การวัดและประเมินผล ที่ทำให้ผู้ได้เปรียบเสียเปรียบ ผู้ชนะผู้แพ้ของระบบคัดเลือกตลอดเวลา

คำถามทุกคำถามนั้นสะท้อนให้เห็นว่า เราเข้าใจการศึกษาดีเพียงพอหรือยัง ถ้ายังเราจะมีวิธีทำให้ดีขึ้นหรือพัฒนาขึ้นได้อย่างไร คนที่เข้ามาปฏิรูปการศึกษา พัฒนาประเทศเป็นคนกลุ่มใด และคนที่เข้ามารู้เรื่องปัญหาการศึกษาดีแท้จริงหรือไม่ ผลที่เกิดขึ้นปีแล้วปีเล่า พบว่าการศึกษาของประเทศตกต่ำ คุณภาพไม่ดี คะแนน PISA และ O-NET ต่ำกว่า 50% ในแทบทุกวิชาในปีพ.ศ. 2558 และในปีเดียวกันผลการสอบ PISA ในวิชาการอ่าน คณิตศาสตร์ และวิทยาศาสตร์ ได้คะแนนเฉลี่ย 409, 415 และ 421 คะแนน ตามลำดับ โดยคะแนนลดลงทุกวิชาเมื่อเทียบกับปีพ.ศ. 2555 เรากำลังเผชิญปัญหาเด็กเกิดน้อยลง แต่คุณภาพด้อยลงแทบทุกด้าน

จากการประมวลผลรายงานการวิจัย เอกสาร ผลสำรวจ บทความ ข้อคิดเห็นของหน่วยงาน สถาบัน รวมทั้งบุคคลที่เกี่ยวข้อง เกิดข้อค้นพบที่เห็นชัดเจนเกี่ยวกับอุดมการณ์ของรัฐในการจัดการศึกษา 3 วิธีการคิด ดังนี้

1.การศึกษาเป็นหน้าที่สำคัญของรัฐบาล หรือรัฐราชการศึกษา กล่าวคือ การจัดการศึกษาเป็นของกระทรวงศึกษาธิการที่ต้องรับผิดชอบโดยตรงจากบนลงล่าง ในการกำหนดนโยบาย อุดมการณ์ ความต้องการ การสั่งการคำสั่ง รวมทั้งเรื่องอื่น ๆ ที่รัฐต้องจัดการทั้งหมด กลุ่มบุคคลอื่นไม่ว่าจะเป็นเอกชน ชุมชน ประชาชน มีส่วนร่วมในการจัดการศึกษาสัดส่วนน้อยมาก รัฐบาล 76% ภาคเอกชน 17% ท้องถิ่น 5% ภาคประชาชน 2% ซึ่งทุกเรื่องนั้นจะถูกผูกโยงด้วยกฎหมาย ระเบียบกฎเกณฑ์ และข้อระเบียบบังคับ หลักสูตร การเรียนรู้ เพราะฉะนั้นการศึกษาแบบรัฐราชการศึกษาจะเห็นว่าใช้งบประมาณส่วนใหญ่ 80% เป็นเรื่องของค่าตอบแทน เงินเดือน ค่าวิทยฐานะ แต่งบพัฒนาผู้เรียนลงไปสู่ผู้เรียนแทบจะน้อยมากไม่ถึง 3% โรงเรียนขนาดเล็กที่ขาดแคลนแทบทุกด้าน 15,577 โรง

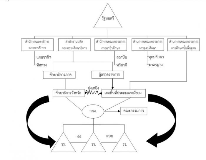
จากการที่รัฐมองว่าการศึกษาเป็นหน้าที่สำคัญของรัฐ รัฐจัดการและควบคุมดูแลเรื่องต่าง ๆ เอง ทำให้เกิดจุดอ่อนที่ตามมา คือ เป็นระบบอนุรักษ์นิยม ประเพณีนิยม คิดติดกรอบ ตามโลกไม่ทัน ตามปัญหาสังคมไม่ได้ คิดแบบเก่า วิธีการคิดแบบ “รัฐราชการศึกษา” จึงอยู่อย่างมั่นคง แข็งแรง ไม่มีใครกล้าแตะหรือเปลี่ยนแปลง วูบวาบบ้างตามกระแสการเมือง รัฐมนตรีที่ผลัดกันเข้ามาช่วงสั้น ๆโดยเฉพาะในปัจจุบันที่เห็น “รัฐราชการศึกษา” นอกจากเติบโตในส่วนกลางแล้วยังขยายตัวไปยังภูมิภาค จังหวัด เขต อย่างไม่มีขอบเขต เป็นโครงสร้างหลักที่ล้มเหลว ปฏิรูปได้ยากยิ่ง ดังแผนภาพ

 

2.มองการศึกษาคือการลงทุน การลงทุนในที่นี้เพื่อตอบโจทย์หรือความต้องการของระบบเศรษฐกิจ ทุนนิยม เป็นการดึงเด็กออกจากครอบครัว ชุมชน ท้องถิ่น พื้นที่ ให้เข้าสู่ตลาดแรงงาน โรงงานอุสาหกรรม เป็นลูกจ้าง ผู้ใช้แรงงานกรรมกร ผลิตคนตามความต้องการภาคเอกชนให้มากที่สุดเท่าที่จะมากได้โดยไม่คำนึงถึงคุณภาพที่จะได้รับ ผลวิธีการคิดแบบนี้ไปสอดคล้องกับวิธีการคิดแบบอาชีวศึกษาที่ว่าด้วยเรื่องตลาดแรงงาน เศรษฐศาสตร์มหภาค ตอบโจทย์จีดีพี การมีงานทำ ซึ่งสามารถตอบโจทย์ประเทศได้ในการเร่งการเจริญเติบโต หากมองไปอีกด้านกลับพบว่าในเชิงครอบครัว ชุมชน ท้องถิ่น ไม่มีใครที่จะดูแลครอบครัว ชุมชน วัยหนุ่มสาวต้องละทิ้งไปยังสังคมเมือง สภาพสังคมข้างล่างจึงอ่อนแอ เปราะบาง เป็นอย่างมาก

3.ระบบการศึกษาขั้นพื้นฐานผ่านระบบหลักสูตร ในปัจจุบันพบว่าผู้เรียนเรียนเนื้อหาผ่านกลุ่มสาระการเรียนทั้ง 8 กลุ่ม เพื่อตอบมาตรฐานการเรียนรู้และตัวชี้วัดที่รัฐกำหนด สิ่งที่เกิดขึ้นของผู้เรียนในยุคนี้ คือ การเรียนเพื่อคะแนน เพื่อการสอบ เพื่อการแข่งขัน ทำให้เกิดชนชั้นและฐานะทางสังคมแตกต่างกันไปตามระดับของการศึกษา ขณะนี้ระบบการเรียนเนื้อหาจำนวนมาก ระบบการสอบ ระบบการวัดและประเมินผล ทำให้เด็กถูกแบ่งเป็นชั้น ๆ พบว่า ระบบการเรียนไม่ตอบโจทย์ผู้เรียนส่วนใหญ่แต่ตอบโจทย์ผู้เรียนส่วนน้อยประมาณ 30% แต่ผู้เรียนส่วนใหญ่อีก 70% เข้าสู่ประชากรที่ด้อยคุณภาพ เด็กออกกลางคัน เด็กกลุ่มเสี่ยง แต่เด็กจำนวน 30% ที่เข้าสู่อุดมศึกษามีอนาคตและชีวิตที่ดี “ระบบการศึกษาขั้นพื้นฐานผ่านระบบหลักสูตร เรียน คะแนน สอบ แข่งขัน ประสบผลสำเร็จ ทิ้งคนส่วนใหญ่ไว้”

การจะปฏิรูปการศึกษาหรือเปลี่ยนประเทศครั้งใหญ่นั้น จะต้องเปลี่ยนอุดมการณ์รัฐ เปลี่ยนต้นทุน วิธีการคิด การจัดการศึกษาใหม่ รัฐต้องมองการศึกษาในแง่รัฐสวัสดิการ การศึกษาแบบให้เปล่า ทั่วถึง ให้โอกาส เสมอภาคเท่าเทียมกัน เน้นการสร้างพลเมืองมีคุณภาพมากกว่าผลิตทรัพยากรมนุษย์ เรียนเรื่องใกล้ตัวไปใช้ประโยชน์ได้จริงมากกว่ามาตรฐานแบบทดสอบมากมาย ต้องมองว่าการศึกษาไม่ใช่เรื่องของรัฐที่เป็นผู้ดำเนินการส่วนใหญ่ 80% รัฐต้องใจกว้างให้ภาคอื่นๆ ทั้งภาคเอกชน ชุมชน ท้องถิ่น ประชาชน กลุ่มคนที่ต้องการเข้ามามีส่วนร่วมในเรื่องการจัดการศึกษามากขึ้น รัฐต้องปรับเปลี่ยนวิธีการคิด เลิกเป็นผู้จัดดำเนินการ แต่มาเป็นผู้อำนวยความสะดวก สนับสนุน และต้องมอบความไว้วางใจ ความเข้าใจ สนับสนุนให้ทุกฝ่ายเข้ามาดำเนินการ มีบทบาทมากยิ่งขึ้น และต้องให้ความสำคัญกับโรงเรียนมากที่สุด ไม่ใช่มองที่กระทรวง ภาค เขต หรือจังหวัด ต้องสลับปรับเปลี่ยนเป็น “20:80” กล่าวคือ 20% ให้รัฐดูแลนโยบาย ทิศทางการดำเนินงาน และ 80% กระจายอำนาจให้เขตพื้นที่ จังหวัดจัดการดูแลตัวเอง ให้สถานศึกษาสำคัญที่สุด การให้โรงเรียนเป็นนิติบุคคล การจัดการศึกษาจากบนลงล่างมุ่งตรงสถานศึกษาไม่ต้องผ่านกระบวนการเรื่องอื่นๆ ให้เสียเวลา เสียทรัพยากร

 

การศึกษาที่แท้จริงต้องเข้าใจว่า ล่างสู่บน โรงเรียน ชุมชน ประชาชนอยู่ร่วมกัน มองสถานศึกษาว่าสามารถดำเนินการเรื่องการศึกษา ตอบโจทย์เด็กในชุมชนพื้นที่และสามารถเรียนรู้ในบริบทของความเป็นสากลได้ รัฐต้องเปลี่ยนระบบการศึกษาโดยเฉพาะการศึกษาขั้นพื้นฐาน 12 ปี มองสิทธิของเด็กร่วมกับคนในพื้นที่ ชุมชน ท้องถิ่น ให้เป็นคนที่มีคุณภาพ มีสมรรถนะ เป็นพลเมืองที่สมบูรณ์ได้ นอกจากนั้นการสร้างหลักสูตรต้องมองมิติใหม่ให้ความสำคัญกับหลักสูตรท้องถิ่น ไม่ใช่เพียงแต่ให้ความสำคัญกับหลักสูตรแกนกลาง หรือหลักสูตรมาตรฐานเพียงอย่างเดียว ควรให้ความสำคัญกับหลักสูตรท้องถิ่น หลักสูตรภูมิสังคม ตอบโจทย์ชุมชน ท้องถิ่น ตามความหลากหลายของบริบท ชุมชน ในแต่ละพื้นที่ เพื่อทำให้มีรากเหง้าของชุมชน ต้นทุนทางสังคม ไม่ใช่ถูกดึงออกจากพื้นที่เพื่อไปเรียนหลักสูตร 8 กลุ่มสาระตามมาตรฐานการเรียนรู้ ต้องเปลี่ยนวิธีการคิดในเรื่องหลักสูตรแกนกลางกับหลักสูตรภูมิสังคมให้เท่าเทียมกัน กระบวนการเรียนรู้ ลดเรียนเนื้อหาลง แต่เพิ่มโครงงานกิจกรรมมากขึ้น กระบวนการเรียนรู้ต้องควบคู่ไปกับระบบหลักสูตร แบ่งกลุ่มตามวัย ยึดตามตัวโครงงาน ดังนี้

1.ระดับประถมศึกษา ยึดตามโครงงานฐานกิจกรรม ให้ผู้เรียนได้เล่นตามความต้องการของตนเอง รวมทั้งเสริมสร้างคุณธรรมเรื่องความมีวินัย ความรับผิดชอบ การแสดงออก จิตอาสา จิตสาธารณะ เป็นต้น แบ่งออกเป็น 2 กลุ่มทักษะ คือ 1.) ทักษะวิชาการ ได้แก่ วิชาภาษาไทย คณิตศาสตร์ 2.) ทักษะการเรียนปนเล่น การลงมือปฏิบัติตามโครงงานที่ร่วมกันคิดค้น การเรียนกลุ่มนี้ทำให้ผู้เรียนได้ทราบความต้องการของตนเอง ได้เล่นในสิ่งที่ตนชอบ ซึ่งจะเป็นพื้นฐานในวัยอื่น ๆ

 

2.ระดับมัธยมศึกษาตอนต้น ยึดตามโครงงานฐานประดิษฐ์ สอดแทรกเนื้อหาที่มากขึ้น เช่น ประดิษฐ์หุ่นยนต์ สิ่งของ การเรียนกลุ่มนี้ทำให้ผู้เรียนกล้าคิดนอกกรอบ กล้าลองผิดลองถูก มีความกล้าที่จะทำบางสิ่งบางอย่างได้ด้วยตนเอง

3.ระดับมัธยมศึกษาตอนปลาย ยึดตามโครงงานฐานวิจัย เป็นการคิดฐานวิทยาศาสตร์ วิจัย STEM (Science Technology Engineering and Mathematics Education) มากยิ่งขึ้น การเรียนกลุ่มนี้ทำให้ผู้เรียนสามารถเกิดการเรียนรู้ บูรณาการความรู้ทางวิทยาศาสตร์ เทคโนโลยี กระบวนการทางวิศวกรรม คณิตศาสตร์ วิจัย ศิลปะ ภาษาไทย ภาษาอังกฤษ สุขศึกษา พลศึกษา ไปใช้ในการเชื่อมโยงและแก้ปัญหาในชีวิตจริง รวมทั้งสร้างเสริมประสบการณ์ ทักษะชีวิต ความคิดสร้างสรรค์ เป็นพื้นฐานนำไปสู่การสร้างนวัตกรรม

4.ระดับอุดมศึกษา ยึดตามโครงงานฐานนวัตกรรม เป็นการนำความรู้มาต่อยอดตั้งแต่การทำกิจกรรม นักประดิษฐ์ นักวิจัย มาสร้างคิดค้นนวัตกรรมเพื่อการพัฒนาประเทศในระดับสูงได้

ดังนั้น ระบบการศึกษาขั้นพื้นฐานผ่านระบบหลักสูตร เนื้อหาสาระของหลักสูตรแกนกลาง ไม่จำเป็นต้องมี 8 กลุ่มสาระ มีเพียงแค่ 4 กลุ่ม ดังเช่น กลุ่ม 1 ภาษาและเทคโนโลยี กลุ่ม 2 STEM การศึกษา กลุ่ม 3 จิตตปัญญา (Spiritual) กลุ่ม 4 สัมมาอาชีวะ โดยเนื้อหาทางวิชาการจะเพิ่มมากขึ้นตามช่วงวัย บูรณาการกับหลักสูตรท้องถิ่น และลดการเรียนรู้ในห้องเรียน โรงเรียนไม่ใช่สถานศึกษาที่แปลกแยกจากชุมชนหรือจากสถานประกอบการ ต้องผสมผสาน บูรณาการ เชื่อมโยง การมีองค์ความรู้ที่เป็นภูมิปัญญาต่อยอดกับภูมิปัญญาสากล มีวัตถุประสงค์ของชาติ รวมทั้งมีวัตถุประสงค์ของท้องถิ่นเพิ่มเติม อีกทั้งควรยกเลิกเรื่องกระบวนการวัดและประเมินทั้งเรื่องการสอบ O-NET PISA การให้การบ้านที่มีมากเกินไป ควรมีการวัดและประเมินผลในบางระดับที่สะท้อนคุณภาพที่แท้จริงก็เพียงพอแล้ว

ประเทศไทยนั้นยึดต้นแบบการศึกษา ทฤษฎี ระบบหลักสูตร การวัดและประเมินผลมาจากประเทศสหรัฐอเมริกาที่เป็นทุนนิยมแข่งขัน ตลาดเสรี การศึกษาเป็นอนุระบบ เป็นเครื่องมืออยู่ภายใต้ระบบการเมือง เศรษฐกิจ วัฒนธรรม ซึ่งต่างจากประเทศในยุโรป ญี่ปุ่น ฟินแลนด์ เยอรมันมองเป็นรัฐสวัสดิการ ให้ความสำคัญของมนุษย์ อยู่ร่วมกลมกลืนกับธรรมชาติ สิ่งแวดล้อม การศึกษามีบทบาทสำคัญ เป็นวิถีพลเมืองที่สำคัญ เท่าเทียมกับระบบอื่น ๆ ให้ความสำคัญการเรียนรู้กับการทำงาน การลงมือปฏิบัติ มองคุณภาพคนมากกว่าผลิตคน อาชีวศึกษาเป็นเส้นเลือดใหญ่ที่มีความหลากหลายตามความถนัดและความสนใจของเด็กแต่ละคน ดังต่อไปนี้

1.การอาชีวะแบบสัมมาอาชีวะ กล่าวคือ การสืบเสาะแสวงหาอาชีพ หรือสิ่งตกทอดมาจากบรรพบุรุษ มีการสะสมองค์ความรู้ มีต้นทุนทางสังคม ไม่ว่าภูมิปัญญาท้องถิ่น ภูมิปัญญาชาวบ้าน ที่สามารถนำไปต่อยอดได้ การเป็นผู้ประกอบการรายใหม่ (Entrepreneur) SMES วิสาหกิจชุมชน OTOP SMART FARMER เป็นต้น

2.ทวิภาคีระหว่างภาครัฐกับภาคเอกชน ให้ความสำคัญกับภาคเอกชนตามที่ตลาดต้องการ ผู้เรียนตัดสินใจเข้าสู่การมีงานทำ รายได้ สวัสดิการบนระบบหลักสูตรที่ออกแบบร่วมกัน เรียนทฤษฎี 2 วัน ปฏิบัติ 3 วัน ในสถานประกอบการ เป็นต้น

3.อาชีวอุดมศึกษา คือการต่อยอดจากองค์ความรู้เดิม งานวิจัย สร้างนวัตกรรม สร้างผลิตภัณฑ์ใหม่ ๆ ร่วมมือกับมหาวิทยาลัย มหาวิทยาลัยเทคโนโลยีราชมงคล ราชภัฏ ในการสร้างวิจัย สร้างนวัตกรรม สร้างผลิตภัณฑ์ เพื่อตอบโจทย์ประเทศ

รัฐต้องมองด้วยสายตาที่กว้างไกล ต้องลดบทบาทของตัวเอง เลิกทำตัวเป็นรัฐผู้กำหนด เจ้าของบนลงล่างได้แล้ว ต้องมองว่าทุกภาคส่วนมีศักยภาพสามารถจัดการศึกษาได้ด้วยตนเองจากล่างสู่บน การเปลี่ยนผ่านนี้ ถึงแม้ว่าสถานศึกษาบางแห่งอาจจะยังไม่เข้มแข็ง รัฐก็สามารถเข้าไปสนับสนุนหรืออำนวยความสะดวกอย่างรู้เท่าทัน ต่อเนื่อง ค่อยเป็นค่อยไป

ภายในระยะ 5-10 ปี เราจะเห็นการเปลี่ยนแปลงเกิดขึ้นได้ในประเทศและการปฏิรูปการศึกษาจะสำเร็จได้อย่างแท้จริง

ศ.ดร.สมพงษ์ จิตระดับ สุอังคะวาทิน
ชุติมา ชุมพงศ์

 

ขอบคุณที่มาภาพและเนื้อหาจาก มติชนออนไลน์ วันที่ 29 ธันวาคม 2560 - 11:40 น.

 

บ้านน็อคดาวน์ทรงโมเดิร์น

฿65,000

https://s.shopee.co.th/2Vm01N027C?share_channel_code=6


การศึกษาไทย กระบวนทัศน์ที่หลงทางการศึกษาไทยกระบวนทัศน์ที่หลงทาง

Advertisement

≡ เรื่องอื่นๆ ที่น่าอ่าน ≡

การศึกษาในอนาคต

การศึกษาในอนาคต


เปิดอ่าน 22,067 ครั้ง
ภาษาอังกฤษไม่แข็ง

ภาษาอังกฤษไม่แข็ง


เปิดอ่าน 11,280 ครั้ง

:: เรื่องปักหมุด ::

อ่านอะไร...คนไทย?

อ่านอะไร...คนไทย?

เปิดอ่าน 8,969 ☕ คลิกอ่านเลย

Advertisement

≡ เรื่องน่าสนใจในหมวดหมู่นี้ ≡
เจาะลึกความสำเร็จการบริหารโรงเรียนตามแนวทาง SLC ของร.ร.พุทธจักรวิทยา  สร้างฐานการเรียนรู้ที่เข้มแข็งให้นักเรียน ดันคะแนนเฉลี่ยโอเน็ตปี’62 พุ่ง
เจาะลึกความสำเร็จการบริหารโรงเรียนตามแนวทาง SLC ของร.ร.พุทธจักรวิทยา สร้างฐานการเรียนรู้ที่เข้มแข็งให้นักเรียน ดันคะแนนเฉลี่ยโอเน็ตปี’62 พุ่ง
เปิดอ่าน 46,434 ☕ คลิกอ่านเลย

"ความแตกต่างระหว่าง ศูนย์พัฒนาเด็กเล็ก กับ โรงเรียนอนุบาล" โดย ดร.สุวรรณ พิณตานนท์
"ความแตกต่างระหว่าง ศูนย์พัฒนาเด็กเล็ก กับ โรงเรียนอนุบาล" โดย ดร.สุวรรณ พิณตานนท์
เปิดอ่าน 146,180 ☕ คลิกอ่านเลย

การปฏิรูปการศึกษา การศึกษายุค 4.0 : โดย ประเสริฐ ตันสกุล
การปฏิรูปการศึกษา การศึกษายุค 4.0 : โดย ประเสริฐ ตันสกุล
เปิดอ่าน 31,103 ☕ คลิกอ่านเลย

รูปแบบการบริหารจัดการศึกษา 4.0 ที่มีประสิทธิผลต่อการเป็นองค์กรคุณภาพของสถานศึกษาเข้มแข็ง
รูปแบบการบริหารจัดการศึกษา 4.0 ที่มีประสิทธิผลต่อการเป็นองค์กรคุณภาพของสถานศึกษาเข้มแข็ง
เปิดอ่าน 27,405 ☕ คลิกอ่านเลย

การถ่ายโอนสถานศึกษาและเปลี่ยนสถานะครู เป็นพนักงานของรัฐ : ปัญหาที่เกาไม่ถูกที่คัน
การถ่ายโอนสถานศึกษาและเปลี่ยนสถานะครู เป็นพนักงานของรัฐ : ปัญหาที่เกาไม่ถูกที่คัน
เปิดอ่าน 33,403 ☕ คลิกอ่านเลย

การศึกษาไทยจะเอา "คุณภาพ" หรือ "คุณธรรม"
การศึกษาไทยจะเอา "คุณภาพ" หรือ "คุณธรรม"
เปิดอ่าน 25,507 ☕ คลิกอ่านเลย

≡ เรื่องน่าอ่าน/สาระน่ารู้ ≡

คำศัพท์ที่มีการใช้มากที่สุดในภาษาอังกฤษ 500 อันดับแรก
คำศัพท์ที่มีการใช้มากที่สุดในภาษาอังกฤษ 500 อันดับแรก
เปิดอ่าน 383,481 ครั้ง

‘ครู’กับ‘ศิษย์’ ใกล้ชิดแค่ไหน? จึงจะ‘พอดี’ : โดย รศ.ดร.สุขุม เฉลยทรัพย์
‘ครู’กับ‘ศิษย์’ ใกล้ชิดแค่ไหน? จึงจะ‘พอดี’ : โดย รศ.ดร.สุขุม เฉลยทรัพย์
เปิดอ่าน 16,145 ครั้ง

เลี้ยง-เล่นอย่างสร้างสรรค์ "สมาธิสั้น" รับมือได้
เลี้ยง-เล่นอย่างสร้างสรรค์ "สมาธิสั้น" รับมือได้
เปิดอ่าน 56,398 ครั้ง

แสงสว่างของหิ่งห้อยมาจากไหน
แสงสว่างของหิ่งห้อยมาจากไหน
เปิดอ่าน 16,486 ครั้ง

จดหมายฉบับที่ 80 ถึงนายกรัฐมนตรี เรื่อง Active Learning ทางรอดของการศึกษาไทยในศตวรรษที่ 21
จดหมายฉบับที่ 80 ถึงนายกรัฐมนตรี เรื่อง Active Learning ทางรอดของการศึกษาไทยในศตวรรษที่ 21
เปิดอ่าน 10,342 ครั้ง

เกมส์ รวมเกมส์สนุกๆ มากมาย
สนามเด็กเล่น

แหล่งรวมเกมส์ เกมส์ให้เล่นมากมาย ศูนย์รวมเกมส์สนุกๆ เกมส์ความรู้ เกมส์ลับสมอง เกมส์ประลองยุทธ แหล่งรวบรวมข้อมูล เกมส์ เกมส์ออนไลน์ เกมส์มันๆ เกมส์ตัดผม ไว้มากมายที่นี่ ให้เด็กๆได้เลือกเล่นมากมาย คลิกเลย

 
หมวดหมู่เนื้อหา
เนื้อหา แยกตามหมวดหมู่ สามารถเลืออ่านได้ตามหมวดหมู่ที่นี่


· Technology
· บทความเทคโนโลยีการศึกษา
· e-Learning
· Graphics & Multimedia
· OpenSource & Freeware
· ซอฟต์แวร์แนะนำ
· การถ่ายภาพ
· Hot Issue
· Research Library
· Questions in ETC
· แวดวงนักเทคโนฯ

· ความรู้ทั่วไป
· คณิตศาสตร์
· วิทยาศาสตร์และเทคโนโลยี
· ภาษาต่างประเทศ
· ภาษาไทย
· สุขศึกษาและพลศึกษา
· สังคมศึกษา ศาสนาฯ
· ศิลปศึกษาและดนตรี
· การงานอาชีพ

· ข่าวการศึกษา
· ข่าวตามกระแสสังคม
· งาน/บริการสังคม
· คลิปวิดีโอยอดนิยม
· เกมส์
· เกมส์ฝึกสมอง

· ทฤษฎีทางการศึกษา
· บทความการศึกษา
· การวิจัยทางการศึกษา
· คุณครูควรรู้ไว้
· เตรียมประเมินวิทยฐานะ
· ผลงานวิชาการเล่มเต็ม
· เครื่องมือสำหรับครู

ครูบ้านนอกดอทคอม

เว็บไซต์เพื่อครู ข่าวการศึกษา ความรู้ การศึกษาไทย

      kroobannok.com

© 2000-2020 Kroobannok.com  
All rights reserved.


Design by : kroobannok.com


ครูบ้านนอกดอทคอม
การจัดอันดับของ Truehits Web Directory

วิธีนำแบนเนอร์ของครูบ้านนอก.คอมไปแปะในเว็บท่าน บันทึกภาพแบนเนอร์นี้และลิงค์มาที่เราครับ (มีแบนเนอร์ 2 แบบ)
 

ครูบ้านนอกดอทคอม เว็บไซต์ของครูตัวเล็กๆ คนหนึ่ง ที่หวังเพียง ใช้เป็นช่องทางในการสื่อสาร แลกเปลี่ยน เพิ่มพูนความรู้ และให้ข่าวสาร ที่ทันสมัยต่อเหตุการณ์แก่คุณครู ผู้ปฏิบัติงานในทุกพื้นที่ของประเทศไทย เพื่อความเจริญงอกงามในปัญญา และเจริญก้าวหน้าในวิชาชีพ

เว็บนี้ถือกำเนิดเมื่อ 5 มกราคม 2548

Email : kornkham@hotmail.com
Tel : 096-7158383

สนใจสนับสนุนเรา โดยลงโฆษณา
คลิกดูรายละเอียดที่นี่ครับ